在变频器驱动线路中,为了保证控制端和驱动端的电气隔离,会使用光耦芯片作为控制信号转驱动信号的耦合元件。其中,比较常见的光耦芯片有6脚,8脚,16脚几种封装,比如HCPL3150,HCPL316J,PC923,PC929,TLP350,TLP520,FOD3120等,其中16脚封装的还集成了管压降检测功能,下面以PC923,PC929为例,介绍一下光耦芯片的作用和功能。

PC923是8脚封装的光耦芯片,一般用于上三桥IGBT的驱动。PC929则为16脚封装,用于驱动下三桥IGBT,因为PC929带有IGBT保护电路和OC信号输出电路,下三桥IGBT发射极Vce共用直流母线的负极,更方便于检测IGBT导通管压降,从而实现过流保护和输出报警信号的任务。
一、运行原理
PC923的相关参数:输入IF电流5∽20mA,电源电压15∽35V,输出峰值电流±0.4A,隔离电压5000V,开通/关断时间0.5μs。可直接驱动50A/1200V以下的IGBT模块。PC923的电路结构同TLP250等相近,但输出引脚不一样。5、8脚之间可接入限流电阻,限制输出电流以保护内部V1、V2三极管。常规应用,是将5、8脚短接,接入供电电源的正极。如果将输出侧引线改动一下,也可以与TLP520、3120等互为代换。
PC929的相关参数与PC923相接近,在电路结构上要复杂的多。1、2脚为内部发光二极管阴极,3脚为发光管阳极,1、3脚构成了信号输入端。4、5、6、7脚为空端子。输入信号经内部光电耦合器、放大器隔离处理后经接口电路输入到推挽式输出电路。10、14脚为输出侧供电负极,13脚为输出侧供电正端,12脚为输出级供电端,一般应用中将13、12脚短接。11脚为驱动信号输出端,经栅极电阻接IGBT或后置功率放大电路。PC929的9脚为IGBT管压降信号检测脚,9、10脚经外电路并联于IGBT的C、E极上。IGBT在额定电流下的正常管压降仅为3V左右。异常管压降的产生表明了IGBT运行在过流状态下。PC929的8脚为IGBT管子的OC(过载、过流、短路)信号输出脚,由外接光耦合器将故障信号返回给CPU。
PC929内部IGBT保护电路的动作过程:在正常状态下, 2、3脚输入脉冲信号电流,11脚相继产生+16V和-10V的输出驱动电压信号。此时PC929的8(FS)脚一直为高电平状态;当所驱动的IGBT管子流过异常电流时,IGBT的导通管压降迅速上升,使9脚电压达到故障报警阀值(7V),PC929内部的IGBT保护电路工作,11脚输出的正向激励电压降低,使IGBT的导通电流下降,同时控制8脚内部的三极管Q3导通,输出一个低电平的OC故障信号,经外接光耦送入CPU,CPU据过流情况实施保护停机。
在单独维修电源/驱动板的上电检测中,因PC929的9、10脚与IGBT模块脱离,一接受运行信号,8脚即报出OC故障信号,11脚输出脉冲电压也被内部IGBT保护电路所嵌制,致使无法测出PC929的工作状态。需采取相应措施,解除PC929的管压降检测功能,强制电路正常工作,达到方便检测的目的。解除PC929的管压降检测功能的具体做法是:将PC929的9脚和10脚短接。这样即使启动变频器来测试输出波形,也不会报OC故障了。
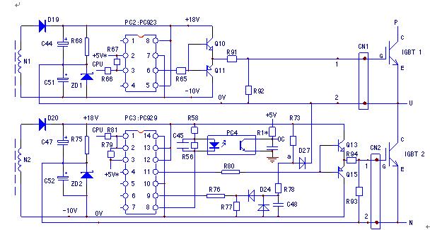
二、由PC923、929构成的驱动电路

PC923光耦,由CPU主板来的脉冲信号经R66加到3脚,在输入信号低电平期间,PC923形成由+5V,2、3脚内部发光二极管、信号源电路到地的输入电流通路,PC923内部输出电路的V1三极管导通,6脚输出高电平信号(18V峰值),经R65为驱动后置放大电路的Q10提供正向偏流,Q10的导通将正供电电压经栅极电阻R91引入到IGBT的G极,IGBT开通;在输入信号的高电平期间,PC923的3脚也为+5V高电平,因而无输入电流通路,PC923内部输出电路的V2三极管导通,6脚转为负压输出(10V峰值),也经R65为驱动后置放大电路的Q11提供了正向偏流,Q11的导通将供电的负10V电压——IGBT的截止电压经栅极电阻R91引入到IGBT的G极,IGBT关断。在待机状态,PC923的3脚输入信号一直维持在+5V高电平状态,则驱动电路一直输出-10V的截止电压,加到CN1触发端子上,IGBT一直维持于可靠的截止状态上。
PC929驱动IC是兼有对驱动脉冲隔离放大和模块故障检测双重“身份”的。由CPU主板来的脉冲信号从1/2、3脚输入到PC929内部的光电耦合器,从11脚输出后,经Q13、Q15两级互补式电压跟随器的功率放大后,引入IGBT2的G极。此为驱动脉冲的信号传输电路路; PC929的9脚为模块故障检测信号输入脚。正常工作状态下,PC929的11脚输出正的激励脉冲电压,使Q13导通,Q15截止。Q13的导通,将正偏压加到IGBT2的G极上,IGBT2进入饱合开通状态。忽略IGBT导通管压降的话,IGBT2的导通即将U输出端与负直流供电端N短接起来,提供输出交流电压的负半波通路,在导通期间,只要变频器是在额定电流以内运行,IGBT2的正常管压降应在3V以下。
管压降检测电路中的D24二极管和C48组成消噪电路,以避免负噪声干扰引起误码保护动作。
R91将驱动脉冲引入到IGBT管子的G极,表面看来,这是一只限流电阻,限制流入IGBT管子的驱动(充电)电流,因管子的开通速度越快越好,开通时间越短越好,电阻的阻值就不能太大,以避免与IGBT管子的输入结电容形成一个较大时间常数的延时电路,这是不希望出现的。但过激励也会导致IGBT的损坏。此电阻多为Ω级功率电阻,随变频器功率的增加其阻值而减小。此电阻还有一个“真名”,叫栅极补偿电阻,因为IGBT管子的触发引线有一定长度,触发脉冲又是数千赫兹的高频信号,所以有一定的引线电感存在,而引线电感会引起触发脉冲的畸变,产生 “电压过冲”现象,严重时会造成IGBT管子的误开通而造成损坏。接入R82可对引线电感有所补偿,尽量使引线呈现电阻特性而不是电感特性,有效缓解引线电感造成的电压过冲现象。
R92并接于IGBT管子的G、E极间,第一个好处就是,将IGBT管子输入端的高阻状态变为低阻状态。我们新购得的IGBT逆变模块,出厂前是用短路线将G、E极短接的,这样万一有异常电压(如静电)加到G、E极时,短路线将很快将此一异常电压吸收,而避免了IGBT管子因输入端子遭受冲击而损坏。电路中并联R92也有同样的用处,在一定程度上将输入的“差分电压”变为了“共模电压”,消解了异常输入电压的冲击作用;R92对瞬态干扰有一定的作用,又可称之为“消噪电阻”;R92并接于IGBT管子的G、E极间,与IGBT的G、E结电容相并联,此电阻又被称为“旁路电阻”,将瞬态干扰造成的对G、E结电容的充电电流“旁路掉”,以避免其误开通。R92又形成了IGBT管子输入结电容的电荷泄放通路,能提高电荷的泄放速度,对于只采用单电压供电(无负供电电压)的驱动电路,此电阻的作用尤其重要。
三、PC923、929构成的驱动电路的检测方法
1、静态检测:
电路处于静止状态时,相对于+5V供电的地端,PC923的2、3脚电压都为5V,直接测量2、3脚之间电压差为0V;以驱动电源的OV为O电位参考点,CN1触发引线端子的1线应为-10V。PC923、PC929的脉冲输出脚和后置放大器的中点电压都为-10V。 检测CN1端子的1线为OV,故障原因为:
- 驱动电源稳压二极管击穿短路;
- 栅极电阻R91开路。
检测CN1端子的1线为+18V左右,故障原因为:
- PC923的后置放大电路中的Q10短路;
- PC923内部输出电路中的V1短路;
- 检查PC923的2、3脚如有电压输入,如1、2V,故障原因为前级信号电路故障,使PC923形成了输入电流的通路。
2、动态检测:
电路静态时测得CN1端子1线上有正常的-10V截止电压,及测量各静态工作点基本正常(其实各检测点都表现为供电电压),要进一步检查动态——对脉冲信号的传输能力,验证电路确无故障或使隐蔽故障暴露出来。
但要注意的是,因为在检修中电源/驱动板与主电路已经脱开,CN1、CN2触发端子是空置的,并未接入IGBT,而且在未查明驱动电路是否工作正常之前,也是绝不允许在IGBT接入530V直流供电的情况下,连接驱动电路并检查驱动电路的故障的。因为IGBT的脱开,驱动电路输出的脉冲无论正常与否,只要按一下操作面板的起动(FWD)或运行(RUN)按键,操作显示面板即跳出OC故障。原因在于驱动芯片PC929在脉冲信号传输期间,PC929的9脚内部电路与外部元件构成的IGBT管压降检测电路,因IGBT的未接入(相当于开路),而检测到极大的管压降信号,而向CPU报出OC信号,CPU采取了停机保护措施。必须采取相应手段,屏蔽掉驱动电路对IGBT管压降检测功能,令CPU正常发送六路脉冲,以利驱动电路的进一步检修。

